行业资讯
近日,水利部发布《节水先进成熟适用技术设备名录(2025年)》,江苏省48项节水技术设备在列,居全国第一。 近年来,江苏深入推进节水科技创新与产业创新深度融合,积极打造节水科技创新策源地。充发挥企业科技创新主体作用。联动全省12000余家节水产业企业,通过创新金融支持模式,拓宽“节水贷”覆盖范围,为企业技术创...
热门标签 1970-01-01 阅读量:79
根据2025年的行业动态,全球泵行业的技术发展呈现出从“单点突破”向“系统集成”转变的显著趋势,其核心驱动力是工业4.0的深化与全球“双碳”目标的攻坚。 主要突破如下↓ 01 新材料与先进设计 2025年关键突破:碳化硅、耐蚀合金等新材料规模化应用...
热门标签 1970-01-01 阅读量:101
1月10日,宁德时代联合全国高校碳中和人才培养联盟、中国环境科学学会,携手多名院士及高校专家领导、学生代表,正式推出面向全国高校的零碳科技人才培养公益项目——“青柠计划”。 该计划以“一套课程及教材、一场大赛、一百个社群”为核心载体,打造产-学-研深度融合的系统...
热门标签 1970-01-01 阅读量:202
棕榈生态城镇发展股份有限公司(简称:棕榈股份)公告称,公司于2026年1月8日收到控股股东告知,根据河南省人民政府的相关安排,公司实际控制人河南省财政厅将持有的中原豫资投资控股集团有限公司(下称“豫资集团”)100%股权无偿划转至河南省人民政府国有资产监督管理委员会(下称“河南省国资委”...
热门标签 1970-01-01 阅读量:298
河南平煤神马首山碳材料有限公司蜂窝式烟气脱硝催化剂招标采购招标公告 1.招标条件 本招标项目“河南平煤神马首山碳材料有限公司蜂窝式烟气脱硝催化剂招标采购”,项目资金为自筹资金,招标人为中国平煤神马控股集团有限公司招标采购中心,业主为河南平煤神马首山碳材料有限公司。项目已具备招标条件,现对“河南平...
热门标签 1970-01-01 阅读量:227
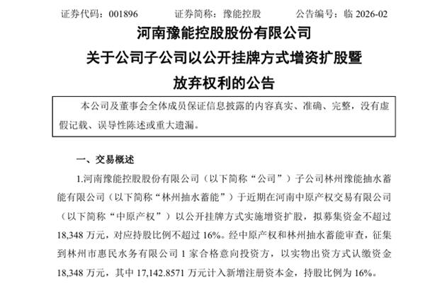
河南豫能控股股份有限公司(简称:豫能控股)公告称,子公司林州豫能抽水蓄能有限公司(下称“林州抽水蓄能”)于近期在河南中原产权交易有限公司(下称“中原产权”)以公开挂牌方式实施增资扩股,拟募集资金不超过18,348 万元,对应持股比例不超过16%。经中原产权和林州抽水蓄能审查,征集到林州市...
热门标签 1970-01-01 阅读量:115
2026年1月7日,黑龙江抚远市生活垃圾焚烧处理项目设计中标候选人公示。哈尔滨工业大学建筑设计研究院有限公司预中标,预中标价格:1980000.00元。 该项目新建生活垃圾焚烧处理车间1栋包括门卫地衡间、消防泵房、消防水池等,总建筑面积3165.56平方米,购置垃圾处理能力50t/d的炉排式焚烧炉2套,更换渗滤液处理系统设备1套及其...
热门标签 1970-01-01 阅读量:95
企业生产运行状况分析数据产品是监测监控公司在数据交易所上架的,面向银行、保险等金融行业,用于动态评估企业生产稳定性、连续性和环境风险的数据产品。近日,江苏省环保集团所属省生态环境监测监控有限公司与江苏银行就该产品达成合作,成功实现首单签约。该合作旨在为江苏银行提供真实、周期性的企业状况分析结果,助力提升贷前贷中和贷后精细化管理水平与风...
热门标签 1970-01-01 阅读量:168
2026年1月1日,酒钢集团储运部物料输送系统超低排放改造项目EPC工程总承包采购中标结果公示。酒钢集团甘肃工程技术有限责任公司,中标价:11566.5873170万元。 该项目采购内容:涉及酒钢集团储运部物料输送系统超低排放改造项目EPC工程总承包标段范围内的初步设计、专篇设计(安全、职业卫生、消防、环保等)、施工图设计、供货、施...
热门标签 1970-01-01 阅读量:129
在轮胎制造圈内,大家心照不宣的认同一个道理:闻味道,便能直接反映一家工厂的生产管理和环保治理能力。 轮胎制造工艺繁杂,密炼、压延、硫化等核心工序,均易产生含挥发性有机物(VOCs)、硫化物等成分复杂的异味废气。也正因此,环保督察往往循味而至,厂区周边的异味投诉更是比生产报表还要准时。 国企轮胎企业的绿色转型之选 本次业主作为国有...
热门标签 1970-01-01 阅读量:130
