行业资讯

当前位置:中链企通环保网 > 新闻资讯 > 中山公用控股股东拟转让5%股份 总对价约9亿元

中山公用控股股东拟转让5%股份 总对价约9亿元

2026-03-18 来源: 第三方 浏览量:397

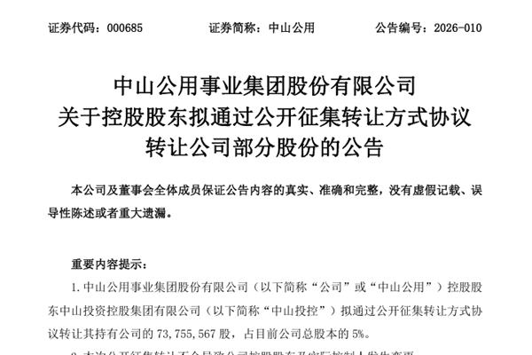
  3月16日,中山公用事业集团股份有限公司(简称:中山公用)发布公告称,控股股东中山投资控股集团有限公司(简称“中山投控”)拟通过公开征集转让方式,协议转让其持有的7375.56万股公司股份,占总股本5%,转让底价不低于12.19元/股,按此测算总对价约9亿元。本次转让不会导致公司控股股东及实际控制人变更。
 
  中山投控已取得中山市国资委批复同意本次转让。截至目前,中山投控持有公司48.73%股份,转让完成后仍将持股43.73%,保持控股地位。本次转让价格以提示性公告日前30个交易日加权平均价算术平均值与最近经审计每股净资产较高者为基础确定,与公司2025年三季报披露的每股净资产一致。
 
  意向受让方需为境内合法存续的单一企业主体,最近一年经审计总资产不低于50亿元、净资产不低于20亿元,且最近两年连续盈利;资金来源合法合规,以现金方式支付全部对价,并承诺受让后股份锁定期不低于12个月。有意向者需在3月17日至3月30日的10个交易日内提交申请材料,并缴纳2.7亿元保证金。
 
  本次公开征集意向受让方的公开征集期为10个交易日(自2026年3月17日至2026年3月30日止)。
 
  后续,中山投控将综合企业规模、报价等因素评选确定受让方,签署协议后需报国有资产监督管理机构审核批准。公司表示,本次转让旨在优化股权结构,引入优质投资者支持公司发展,目前交易仍存在受让方征集、国资审批等环节的不确定性。
 
  本文转载自第三方平台,转发此文目的在于促进信息交流,不存在盈利性目的,此文观点与本站立场无关,未经证实的信息仅供参考,不做任何投资和交易根据。如无意侵犯媒体或个人知识产权,请来电或致函告之,本站将在第一时间处理。
更多精彩内容请扫描下方二维码
关注我们 微信公众号 在手机端查看

版权与免责声明:

凡注明稿件来源的内容均为转载稿或由企业用户注册发布,本网转载出于传递更多信息的目的;如转载稿涉及版权问题,请作者联系我们,同时对于用户评论等信息,本网并不意味着赞同其观点或证实其内容的真实性;


本文地址:mobile.hbchanyelian.com/News-56737.html

转载本站原创文章请注明来源:中链企通环保网