行业资讯

当前位置:中链企通环保网 > 新闻资讯 > 3980万!龙源环保南京公司预中标湿式除尘器改造工程

3980万!龙源环保南京公司预中标湿式除尘器改造工程

2026-03-24 来源: 第三方 浏览量:256

  国能浙江公司宁海电厂5号机组增加湿式除尘器改造工程EPC总承包项目公开招标中标候选人公示。
 
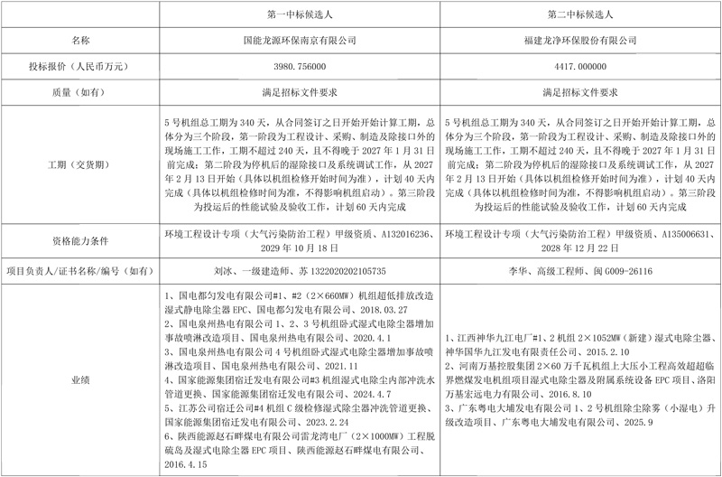
  第一中标候选人:国能龙源环保南京有限公司,投标报价:3980.756万元。
 
  第二中标候选人:福建龙净环保股份有限公司,投标报价:4417.000万元。
 
  项目概况:国能浙江宁海发电有限公司(以下简称宁海电厂)现有火力发电机包括一期工程4台630MW亚临界燃煤机组和二期工程2台百万级超超临界燃煤机组,二期5号机组随着入炉煤灰分提高,烟尘最终排放浓度接近4mg/Nm3,部分时段突破4mg/Nm3,多次出现瞬时值大幅超过排放标准数值紧急情况,为达到浙江省地方排放标准要求(≤5mg/Nm3),需要通过实施技术改造工程提高整体除尘效率。
 
  招标范围:湿式除尘器设备(含进出口烟道)及其电控系统、辅助设施的设计、供货、安装(包括吊装)、调试(含性能试验)及性能保证、设备及材料的现场保管、运行人员的培训、设计联络、土建设计要求、接口设计等。具体范围为从吸收塔出口至烟囱进口为止的全部设备及烟道(含补偿器等附件)。包括(但不限于):湿式除尘器本体及钢架(含地脚螺栓、支架等)、配套的扶梯、检修起吊装置、各种配套的系统、配电间、相关的电气及热控系统、除尘器进口烟道、出口烟道及进出口烟道的土建钢支架、进出口烟道内供烟气均流用的导流板、烟道及除尘器用的油漆等,接口部分做到防腐无盲区,进出口烟道、本体无需保温和外护。拆除的旧设备归招标人,施工垃圾由投标人负责处置。详见第五章发包人要求。
 
  浙江公司宁海电厂5号机组增加湿式除尘器改造工程EPC总承包项目公开招标项目中标候选人公示
 
  项目名称:浙江公司宁海电厂5号机组增加湿式除尘器改造工程EPC总承包项目公开招标
 
  招标编号及包号:CEZB260600946001
 
  一、中标候选人情况
 
  标段(包)编号:CEZB260600946001
  二、评标情况
 
  评标委员会共7名
 
  评标办法:综合评分法。
 
  本中标候选人公示期为3天,自发布之日起计算。
 
  三、提出异议的渠道和方式:
 
  如投标人或者其他利害关系人对评标结果有异议的,可提出异议:
 
  异议时限及程序:应在中标候选人公示期内,登入国家能源招标网,在“用户登录”→“投标人”→“投标业务”→“招标异议”中提出招标异议。在提出异议时,应明确提出异议内容及异议的有关证据材料、异议诉求,以便我们尽快核实处理。
 
  为规范招投标环境,维护正常招投标秩序,根据《中华人民共和国招标投标法实施条例》及国家能源投资集团供应商失信行为管理的相关规定,投标人存在以下行为属于违反国家法律法规和以非正常渠道干扰正常采购的失信行为,将给予“取消资格”处置,期限为1-3年。
 
  原标题:3980万!龙源环保南京公司预中标湿式除尘器改造工程
更多精彩内容请扫描下方二维码
关注我们 微信公众号 在手机端查看

版权与免责声明:

凡注明稿件来源的内容均为转载稿或由企业用户注册发布,本网转载出于传递更多信息的目的;如转载稿涉及版权问题,请作者联系我们,同时对于用户评论等信息,本网并不意味着赞同其观点或证实其内容的真实性;


本文地址:mobile.hbchanyelian.com/News-56909.html

转载本站原创文章请注明来源:中链企通环保网